- 2024-03-12 18:35:19 騰宇鈦業談鈦U型管換熱器的性能特點
- 2024-03-10 22:25:19 騰宇鈦業談鈦換熱器結構形式
- 2024-03-09 16:11:24 解析鈦換熱器的流量范圍及其影響因素
- 2024-03-05 21:23:03 定制化工石油管路用鈦列管式換熱器 鈦盤管 鈦合金管
1、前言
隨著我國石化裝置的大型化、連續化,使用環境日益處于高溫高壓、易燃易爆、強腐蝕,某些關鍵設備甚至配管與部件,用不銹鋼等傳統材料已不能適應。而比強度大,耐腐蝕性好的鈦材開始備受青睞[1~6]。但隨著鈦材逐漸推廣,鈦設備較多使用,發生的事故與暴露的問題也相應增加,這不僅有技術性問題,也有非技術性問題,為總結經驗,吸取教訓,應提出對策,防患于未然。

2、石化工業鈦設備的應用
我國石化工業鈦設備應用情況詳見表1。

3、技術性問題
3.1選材
從材料上解決設備腐蝕問題在工程上最為簡捷。石化工業為追求較高生產率與最優的經濟效益,往往采用較高溫度與壓力的工藝參數,但一般常規材料難以解決設備腐蝕問題,而鈦材恰能勝任。如阿莫可法生產精對苯二甲酸,關鍵設備氧化反應器,溫度186℃,壓力1.5MPa,介質為對二甲苯、醋酸、四溴乙烷等;改良C法生產尿素的關鍵設備合成塔,溫 度為200℃,壓力24.5MPa,介質為尿素、甲銨(缺氧)。上述大型設備只有采用鈦復合或鈦襯里才能解決316L不銹鋼難以解決的高溫高壓強腐蝕問題。又如高溫含氯離子的甲乙混酸設備選材問題至今還在不銹鋼與鈦材之間徘徊。醋酸回收塔中段塔體雖采用00Cr20Ni25Mo4.5Cu不銹鋼,腐蝕仍相當嚴重,10mm厚塔壁經3年蝕去一半,而同一部位的鈦塔板卻安然無恙,證明鈦材作塔體沒有問題。目前普遍使用的Cr18Ni8型不銹鋼通過加Cr、加Ni、超低碳、加Mo、加Cu與超純等措施,雖能一定程度提高合金耐蝕性,包括抗應力腐蝕、點蝕、縫隙腐蝕等性能,但基本上達到極限,即使達到了Ni-Mo、Ni-Cr-MoHastelloy合金水平,費用也很可觀。因此從冶金學,工程學及經濟上綜合考慮,對石化工業面臨強化生產過程,實現和穩定新工藝的挑戰,關鍵設備采用鈦材是最優選擇。
又如濱海的石化企業用海水冷卻乙烯生產的換熱器與發電用的凝汽器,原設計采用銅合金,雖安置犧牲陽極或FeSO4處理、膠球清洗及外加陰極保護等措施情況有所改善,但是銅管不耐海水中固體懸浮物的沖刷與孔蝕,泄漏事故經常發生,而采用鈦管可徹底解決問題。
環氧丙烷裝置中,較多管道與配件原設計采用鋼襯四氟,由于襯貼工藝不過關,發生開裂損壞事故,被迫改用鈦管。
但是鈦材的選用,應根據石化設備的使用條件和加工要求按表2進行。從經濟上考慮,能用純鈦的,不必采用Ti-Pd或Ti-Ni-Mo等耐蝕合金。某些介質會發生應力腐蝕,自燃與爆炸惡性事故,應引起重視。

3.2使用環境
石化鈦設備的應用,首先應與使用環境相對應,在通常的使用范圍內,大多不會發生全面腐蝕、點蝕與應力腐蝕。如發生異常腐蝕,大多是超過了鈦的使用范圍。鈦的使用環境與腐蝕直接有關的有介質、溫度、壓力、流速及其它偶發因素,如在非氧化性環境,缺少緩蝕劑,如Fe3+、Cu2+、NO-3等會引起加速腐蝕,流體中固體顆粒會促成磨耗腐蝕,物料結垢會引起垢下腐蝕等。
鈦材使用環境分類見表3。

3.3設計
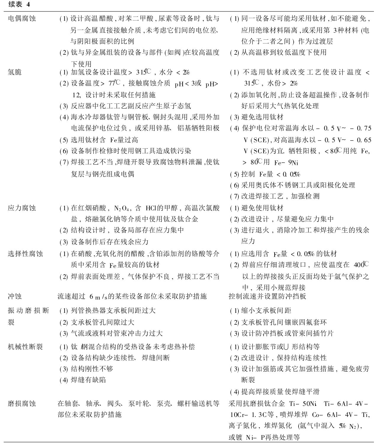
控制石化設備腐蝕的十分重要的步驟是正確的防護設計。只有切合實際的科學設計才能保證鈦設備穩定安全成功運行。防護設計包括選材設計、結構設計與工藝設計等。以下重點把石化鈦設備應用中發生的損壞類型與防護設計的關系列于表4。


3.4焊接
石化鈦設備的制作與檢修離不開焊接,而焊接質量與腐蝕及開裂等損壞事故往往有相當關系,為保證鈦設備安全運行,必須提高制作與檢修的焊接質量。
而良好的焊接質量是由下列焊接工藝環節來實現的:
(1)應在清潔、不含鐵塵的環境中施焊;
(2)焊絲、焊縫坡口應徹底清理,去污脫脂;
(3)采用99.99%氬氣與合適的保護罩,應使
400℃以上的焊接接頭區域(正反面)均進行氬氣保護;
(4)嚴格按制訂的工藝規范操作;
(5)焊后應認真作質量檢驗;
(6)同一部位返修不宜超過2次。
4、非技術性問題
4.1經濟評價問題
鈦設備一次性投資雖高,但由于其使用壽命長,相應的每年投資費不高(見表5)。且由于鈦的比強度高,在設計與制造同樣設備時與傳統材料比,費用較預計低。如鈦的[質量]密度約為不銹鋼的一半,因此在制造同樣設備時投料可減少一半(如工業純鈦價格約為高級不銹鋼的4倍,則按單位體積計算其價格實為后者的2倍)。此外,由于鈦的比強度高和耐蝕性好,設計時可采用較小的腐蝕裕度,因而鈦設備的壁厚可減小,如海水凝汽器原用鋁黃銅管,壁厚為1.2mm~2.5mm,改用鈦管可降至0.5mm。

鈦設備一次性投資雖高,但由于采用鈦設備換熱效率較高與產品產量、質量提高,降低了生產運營費用,增強了市場競爭力。如鈦管不易結垢,且表面具有滴狀冷凝特性,又可以采用較高流速,且由于壁厚減薄,彌補了鈦傳熱系數不高的欠缺,故鈦管總傳熱系數較高,制成的鈦海水冷卻器運營成本較低。又如醋酸裝置關鍵的塔、再沸器,從不銹鋼改用鈦材,大大減少了金屬離子污染,使醋酸的一級品率可達100%。
鈦設備一次性投資較高,除決定材料單價外,還取決于制造費用高低。選用鈦設備經濟評價匯總如圖1。

4.2管理問題
4.2.1運行中管理
鈦設備,尤其是襯里設備必須嚴格執行操作參數,對溫度、壓力、流速、介質嚴加控制,禁止超溫超壓超流速操作,嚴格控制物料配比和雜質含量。鈦的膨脹系數較鋼小。為避免過大的局部應力,因此開停車應嚴格控制升壓升溫和降溫速度。
4.2.2檢修時管理
鈦設備停車檢修應先進行檢測或安全評定,根據實際要求制定檢測程序,一般進行宏觀檢測,金相分析,硬度、厚度和氫量測定,及超聲,滲透,射線,渦流探傷等,經檢測如發現鈦設備腐蝕與損傷,應即進行失效分析,找出原因,作出合理處理意見并進行修復。
鈦設備(尤其是襯里或復合)修復大多是進行焊接修補。應先鏟磨或徹底除去腐蝕或損傷部位,再復蓋一塊周邊大10mm的新鈦板,進行搭接焊補,檢修合格后才允許投入運行。但投入運行前應仔細清理內部(曾發生在氧化反應器內因掉下鈦螺母,當攪拌器運轉時刮傷鈦焊縫而造成泄漏事故)。
經使用過的鈦冷卻器由于結垢影響導熱性,且會造成垢下腐蝕,需進行清洗,最好用一般高壓水射流清洗,或采用不銹鋼工具。有時也采用化學清洗,可根據垢層選擇清洗劑,不能襲用為去除鈦加工時產生氧化皮的清洗工藝。一般水垢與鐵垢,可采用硝酸液,盡可能不用會引起吸氫的還原性介質。如清洗鐵/鈦混合結構時,一定要添加合適的緩蝕劑,避免碳鋼的加速腐蝕與鈦的陰極吸氫。清洗含硅的水垢與鐵垢,可采用8%~10%HNO3加0.25%NaF溶液較為安全,但應嚴格控制時間,并要有掛片監測。采用大于1%HF的硝酸溶液清洗鈦冷卻器,有可能對結垢不均的鈦管造成浮雕狀腐蝕。
參考文獻References
[1]WangYaoqin(王瑤琴)etal.DesignofTiChemicalE-quipment(鈦制化工設備設計).Shanghai:ShanghaiScien-tific&TechnicalPublication,1985
[2]YuCunye(余存燁).AnalyseandProtectiveMeasureofFailure60CasesofAppliedTiEquipments.ChemicalCor-rosion&Protective(化工腐蝕與防護),1994;22(3):58
[3]YuCunye(余存燁).ProtectiveofTiPetrochemicalEquip-ment.PetrochemicalCorrosion&Protective(石油化工腐蝕與防護),1996;13(2):1
[4]LiShushen(李樹森).RareMetalMaterialsandEngineer-ing(稀有金屬材料與工程),1996;25(5):52
[5]YuXinxue(余興旭)etal.RareMetalMaterialsandEngi-neering(稀有金屬材料與工程),1995;24(1):69
[6]YuCunye(余存燁).RareMetalMaterialsandEngineer-ing(稀有金屬材料與工程),1991;20(3):73
tengyuti.com
騰宇微信二維碼